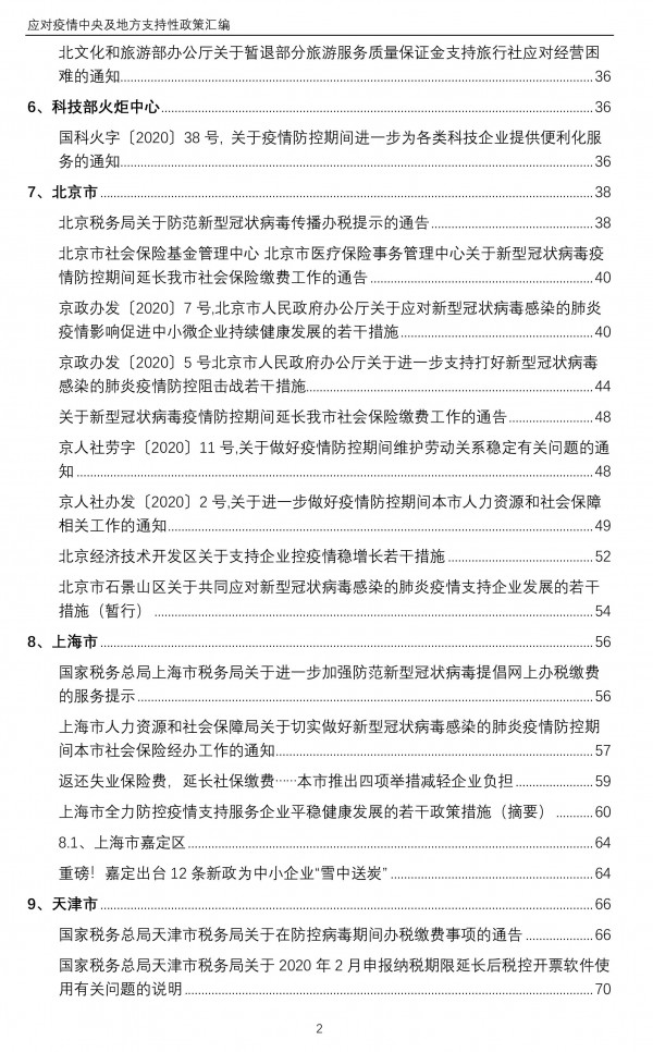
为坚决贯彻落实党中央、国务院决策部署,全力做好新型冠状病毒感染的肺炎疫情防控工作,中央及地方相继出台了一系列支持性政策。中国塑料加工工业协会第一时间汇总收集了包括国家税务总局、财政部、人力资源社会保障部办公厅、文化和旅游部办公厅、科技部火炬中心以及31个省市出台的支持性政策,供行业分享参考,以共抗疫情,共渡难关。
下载:![]() |
中央及地方支持性政策汇编大全 |
中央及地方支持性政策汇编目录









为坚决贯彻落实党中央、国务院决策部署,全力做好新型冠状病毒感染的肺炎疫情防控工作,中央及地方相继出台了一系列支持性政策。中国塑料加工工业协会第一时间汇总收集了包括国家税务总局、财政部、人力资源社会保障部办公厅、文化和旅游部办公厅、科技部火炬中心以及31个省市出台的支持性政策,供行业分享参考,以共抗疫情,共渡难关。
下载:![]() |
中央及地方支持性政策汇编大全 |
中央及地方支持性政策汇编目录









0评论2025-09-291306
0评论2025-07-085873
0评论2025-03-13
0评论2025-03-12
0评论2025-03-12