北新建材2021上半年业绩公告预增88%~120%
北新建材
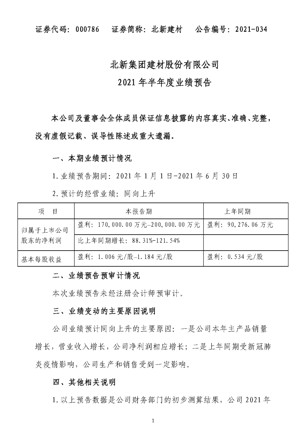
2021年7月7日晚间,北新建材发布2021年半年度业绩预增公告:预计2021年上半年北新建材归属于母公司所有者的净利润为17亿~20亿元,相较上年同期盈利9.03亿元,同比增长88.31%~121.54% ;基本每股盈利:1.006~1.184 元/股。

与2019年上半年扣非归母净利润相比,2021年上半年同比增长54.78%~82.1%。
7月8日,北新建材开盘大涨超过5%,以39.08元收盘,在大盘下跌和行业相关股票下跌情况下逆势上涨。
7月5日,21数据新闻实验室发布了《2021上半年中国上市公司市值500强》榜单。截至6月末,在上海、深圳、香港、纽约等全球15个主要交易所上市的中国公司达到7974家,北新建材(000786.sz)位列377位。

