近日,生态环境部正式印发2021年《国家先进污染防治技术目录(大气污染防治、噪声与振动控制领域)》。其中,大气污染防治领域技术19项,噪声与振动控制领域技术6项,共25项技术入选。具体通知内容如下:

关于印发2021年《国家先进污染防治技术目录(大气污染防治、噪声与振动控制领域)》的通知
各省、自治区、直辖市、新疆生产建设兵团生态环境厅(局),各直属单位,各国家环境保护工程技术中心、全国性行业组织及有关单位:
为贯彻《中华人民共和国环境保护法》《中华人民共和国大气污染防治法》和《中华人民共和国环境噪声污染防治法》,推动大气污染防治、噪声与振动控制领域技术进步,满足污染治理对先进技术的需求,我部组织征集并筛选了一批大气污染防治、噪声与振动控制领域先进技术,编制形成2021年《国家先进污染防治技术目录(大气污染防治、噪声与振动控制领域)》,现印发给你们。
生态环境部办公厅
2021年12月22日
大气污染防治领域先进技术有哪些?




12月22日,生态环境部办公厅印发《关于印发2021年<国家先进污染防治技术目录(大气污染防治、噪声与振动控制领域)>的通知》(环办科财函〔2021〕607号)(以下简称《通知》)。
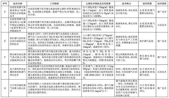
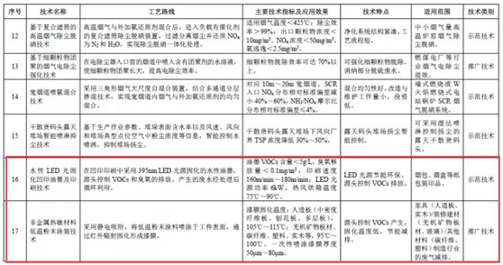
《通知》中的《国家先进污染防治技术目录》(以下简称“目录”)聚焦大气污染防治和噪声与振动控制领域,包括:火电、钢铁、有色、水泥、石化等重点行业的烟气治理技术;包装印刷、石油化工、医药制造等重点行业的VOCs治理技术;轨道交通等重点领域的噪声与振动控制技术。其中处于示范阶段的技术9项,推广阶段的技术16项,25项入选技术共包含国内发明专利93项,平均每项技术发明专利接近4项。
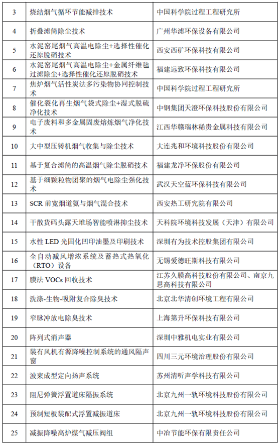
为使相关各方更好地了解入选目录技术,中国环保产业协会编制了2021年《国家先进污染防治技术目录(大气污染防治、噪声与振动控制领域)》技术依托单位名单,供参考使用。
2021年《国家先进污染防治技术目录(大气污染防治、噪声与振动控制领域)》技术依托单位名单


注:本名单序号与生态环境部印发的2021年《国家先进污染防治技术目录(大气污染防治、噪声与振动控制领域)》对应。

