中涂协(2022)协字第015号
各有关单位:
为深入贯彻落实习近平新时代中国特色社会主义思想,立足新发展阶段,贯彻新发展理念,构建新发展格局,进一步落实工业和信息化部等国家十一部委联合下发的《关于引导企业创新管理提质增效的指导意见》,总结推广全国涂料、颜料及相关企业管理创新经验,切实推进企业管理创新,推动行业高质量发展,以优异成绩向党的二十大献礼,中国石油和化学工业联合会、中国化工企业管理协会将联合组织开展第十五届全国石油和化工企业管理创新成果的申报、推荐与审定工作。自全国石油和化工企业管理创新成果审定和推广活动开展以来,共进行了十四届成果发布活动,发布了553项企业管理创新成果,对推动我国石油和化工企业转型升级、创新发展起到了积极作用。
为组织做好第十五届全国石油和化工企业管理创新成果的申报、推荐与审定工作,现将有关事项通知如下:
一、申报范围及时限
成果申报单位包括在我国工商行政管理部门注册的具有独立法人资质的各种所有制、各种规模的石化行业企事业单位。企业申报的成果必须实施满一年以上(截至 2021年12月31日)。
二、本届创新成果申报应突出以下重点内容
本届成果应紧密结合当前我国经济社会发展形势、根据党和国家发展战略部署,贯彻落实“十四五”规划和2035年远景规划,突出以下重点:产业优化升级与企业战略转型、自主可控产业链、供应链建设与“双循环”发展、关键核心技术突破与创新能力提升、科技成果转化与知识产权管理、深化国有企业改革与中国特色现代企业制度建设、混合所有制试点与人才激励、数字化转型与商业模式创新、集团管控优化与组织管理变革、共建“一带一路”与国际经济合作、绿色发展与实现“双碳”目标、降本提质增效与精益管理、合规管理与风险管控、弘扬工匠精神与品牌培育、“双创”与中小微企业发展、安全与社会责任等,管理创新成果要充分体现解决企业实现高质量发展的热点和难点问题。
三、管理创新成果申报审定原则
成果申报坚持限额推荐原则。best365中国官方网站择优推荐,一般不超过5项。一项成果(同一项)只需一个推荐单位,原则上避免重复推荐。
成果推荐、审定不收取任何费用,不增加企业负担。
四、申报材料
本届成果材料推荐、报送的截止时间为2022年5月30日前,过期不列入本届审定范围。申报材料要突出申报成果的创新性、科学性、实践性、效益性和示范性。择优推荐时,特别是要注意挖掘中小企业和民营企业成功的管理创新经验。
成果内容以主报告形式反映(具体要求参见附件2、3),并按推荐报告书规定表式和要求(具体参见附件1)进行推荐、报送。每项成果以电子邮件形式报送相应电子文本(word格式,建立规范文件夹)到指定邮箱,经best365中国官方网站审核后,再以邮寄的形式报送纸质材料(推荐报告书和主报告)一式二份。推荐报告书中务必准确填写申报企业、联系人和推荐单位联系信息,以便准时通知评审结果。同时注意纸质材料与电子
文档内容必须一致,企业名称与企业公章必须一致,否则视为无效申报。主报告和推荐报告书不符合规定要求的材料在合规性审核中直接淘汰。
五、奖项设置及成果推广应用
石油和化工企业管理创新成果分为一等、二等两个级别。对成果的创造单位和创造人,将在全国石油和化工企业管理创新大会上颁发单位奖牌、证书和个人证书;入围成果将由全国石油和化学工业联合会、中国化工企业管理协会编印成果专辑并享有版权,择优推荐给媒体、高等院校、研究机构等单位进行宣传推广和教学研究;组织典型经验交流;择优推荐参加国家级管理现代化创新成果的评审。申报单位可参照《国家科学技术奖励条例》中的有关规定,结合本单位实际制订奖励办法,对成果创造人员给予奖励。
六、联系方式
联 系 人:陈钢19910232882 13408128801(微信)
联系电话:010-62253382
邮 箱:tlylb@163.com
附件:
1、《全国石油和化工企业管理创新成果推荐报告书》;
2、全国石油和化工企业管理创新成果主报告撰写要求;
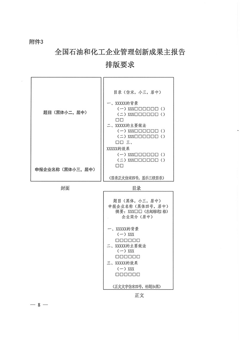
3、全国石油和化工企业管理创新成果主报告排版要求。
best365中国官方网站
2022年2月22日










