近日,从北京市生态环境局获悉,北京市地方标准《建筑类涂料与胶粘剂挥发性有机化合物含量限值标准》(DB11/ 1983-2022)于2022年4月1日发布,并于2022年10月1日开始实施。
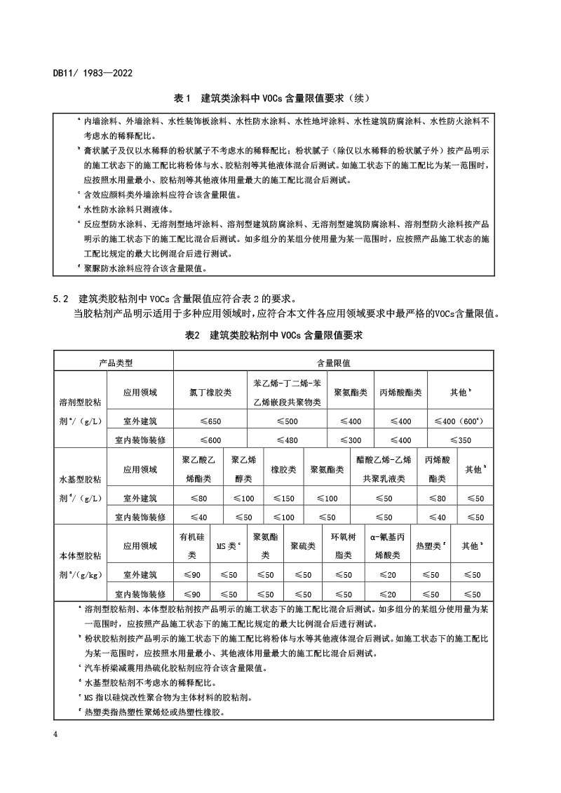
此标准代替DB11/ 3005-2017《建筑类涂料与胶粘剂挥发性有机化合物含量限值标准》,DB11/ 3005-2017自本标准实施之日起废止。与DB11/ 3005-2017相比,除结构调整和编辑性修改外,主要技术变化如下:更改了文件的范围;删除了规范性引用文件“GB 24408-2009、GB 18582-2008、GB/T 22374-2008、GB 30981-2014、GB 18583-2008、JC 1066-2008”;增加了规范性引用文件“GB/T 1725、GB/T 20740、GB 18582-2020、GB/T 23985-2009、GB33372、GB/T 34682-2017”;更改了“建筑类涂料”“建筑类胶粘剂”“挥发性有机化合物”“挥发性有机化合物含量”的定义;删除了“重防腐涂料”的术语和定义;增加了“建筑物”“构筑物”“装饰板涂料”“效应颜料”“热熔型防水涂料”“建筑防腐涂料”“溶剂型胶粘剂”“水基型胶粘剂”“本体型胶粘剂”“施工状态”的术语和定义;增加了产品分类;外墙涂料“面漆”和“底漆”合并为“外墙涂料”,内墙涂料“面漆”和“底漆”合并为“内墙涂料”,更改了 VOCs 含量限值;增加了“水性装饰板涂料”的 VOCs 含量限值;“挥发固化型防水涂料”改为“水性防水涂料”,“反应固化型防水涂料”改为“反应型防水涂料”;增加了“热熔型防水涂料”和“其他”的 VOCs 含量限值;删除了“溶剂型地坪涂料”的 VOCs 含量限值;增加了“其他”的 VOCs 含量限值;增加了“无溶剂型建筑防腐涂料”的 VOCs 含量限值;增加了“防火涂料”的 VOCs 含量限值;按不同应用领域,更改、增加了胶粘剂的品种及其 VOCs 含量限值;更改了测试方法;更改了检验规则的内容;更改了包装标志的内容;增加了标准的实施。
《建筑类涂料与胶粘剂挥发性有机化合物含量限值标准》是为了减少VOCs排放,推动京津冀区域大气环境质量改善而制定的标准,2017年4月13日,北京市、天津市、河北省三地联合发布《建筑类涂料与胶粘剂挥发性有机化合物含量限值标准》,于2017年9月1日起,在京津冀三地同步实施。best365中国官方网站组织京津冀重点建筑涂料企业参与了标准的制修订工作。不过此次标准的修订,不仅仅是标准内容的修改,标准编号也有了变化,根据地标的编号原则进行猜测,修订后的标准将不再做为京津冀三地的联合标准。
修订后的标准见附件。
附件:建筑类涂料与胶黏剂挥发性有机化合物含量限值标准.pdf














